AI 自動化方法打造你的工作中樞
現在仍有許多人(可能也包括你)每天花大量時間在複製貼上、整理數據、寫信等等,這樣繁複的工作不僅讓效率被瑣事拖累,也無法有充足的餘裕去思考重要的規劃與決策。
不過現在這些困難有解了!
今天小編將要分享AI工作流Gemini的使用方法,教你告別傳統方式處理資訊,打造專屬的高效的工作中樞。
研究報告的數據,不僅能自動生成 Google Sheets,更能將寫好的文案,一鍵匯出到 Gmail。這不是神奇魔法,而是 Gemini 與 Google 生態系無縫整合!是為工作者們打造的全新高效工作模式。
以下,我們以最新 iPhone 資訊為例,示範如何透過簡單的指令,讓 Gemini 成為你超強大的智慧中樞:
一、生成Gmail草稿信件
一次完成:蒐集資料、彙整資訊、生成Gmail 草稿信
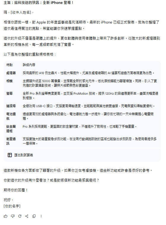
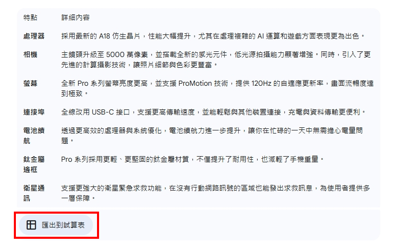
指令:「請幫我將最新的iPhone特點整理並生成一份寄給科技愛好者的精簡信件,重點請以表格呈現」
01.使用Gemini生成草稿信內容

02. 於「分享」圖示中,選擇「在Gmail 建立草稿」

03. 並點選「開啟Gmail」

04. 點擊後,即可在Gmail 編輯信件主旨、收件人及調整內容

二、將內容匯成Google文件
01. 於「分享」圖示中點選「匯出到文件」

02.點擊後選擇「開啟文件」

03.即可獲得一份生成文件

三、將表格匯到Google sheet
01.選擇「匯出到試算表」

02.點擊「開啟試算表」

03.即可獲得一份生成Google sheet ,並編輯調整

看完以上教學步驟,你是否有更清楚暸解怎麼做了呢?
由於Gemini 與 Google 生態系無縫整合,因此可以讓你從資訊蒐集到文件生成、從表格整理、郵件撰寫全都自動化,不僅可以省下大把時間,還能讓時間更專注在工作的策略、創意與決策上,不再陷入每日的瑣碎任務中!
點擊查看課程暸解更多👉

